查看: 10077|回复: 47

[本地杂谈] 在南国桂林冬天游漓江冷吗?

[复制链接]

155

主题

3188

回帖

6753

积分

 楼主| 发表于 2026-1-11 11:44:15 来自手机 | 显示全部楼层 |阅读模式

   今天早上,在一家金字塔顶端的米粉店吃了三两,6.5元。量大肉多。

 

 

   然后穿过龙隐桥,住足观望小东江。

 

    沿穿山路到了漓江,冬日的桂林实在美,漓江的水是如此的清纯,两岸的楼宇与江水亲密融合,构成一幅美丽动人的画卷。

 

   慕然,只见漓江水面上空,一群白鹭翩翩起舞,仿佛在向这座清晨的城市问好。与此同时,江中有三个勇士在冬泳,其中有个女的,真的是巾帼不让须眉。

 

 

 

 

 

    我看了手机温度10度,水里应该没有十度吧,可能好冷。我为这些冬泳人毅力感慨。想起伟人的曾经写到:可上九天揽月,可下五洋捉鳖,谈笑凯歌还,世上无难事,只要肯登攀。

 

 

    在桥头对联店帮老人家买了几本书。

   现在早餐店排队呢。

 

 

   路过施家园,看到一起突发事件。感谢人民警察和国家应急消防的出警,保护城市的平安。

15

主题

1764

回帖

3788

积分

发表于 2026-1-11 13:39:28 来自手机 | 显示全部楼层
在水里身体失温很快的,冬泳是有一定危险性的,新人别随便试
回复 支持 反对

使用道具 举报

155

主题

3188

回帖

6753

积分

 楼主| 发表于 2026-1-11 15:05:32 | 显示全部楼层
升斗小民owlet 发表于 2026-1-11 13:39
在水里身体失温很快的,冬泳是有一定危险性的,新人别随便试

真佩服他们
回复 支持 反对

使用道具 举报

992

主题

4万

回帖

25万

积分

2022年度活跃网友2021年度爆料达人2021年度美食达人2020年度美食达人

发表于 2026-1-11 15:59:44 来自手机 | 显示全部楼层
上中学时经常下河冬泳,曾在浅滩中抓到一条冻僵的半斤重鱼,回学校没法煮,只好丢了。
回复 支持 1 反对 0

使用道具 举报

10

主题

2万

回帖

5万

积分

发表于 2026-1-11 16:19:51 | 显示全部楼层
江边砌那么多房子,该死的开发商
回复 支持 反对

使用道具 举报

498

主题

2万

回帖

4万

积分

2022年度旅游达人2013年度旅游达人

发表于 2026-1-11 16:29:38 | 显示全部楼层
升斗小民owlet 发表于 2026-1-11 13:39
在水里身体失温很快的,冬泳是有一定危险性的,新人别随便试

多少有些误解冬泳了。
人要是不能自主产生内热,那就像烧红的铁一样,遇水就瞬间失温,谁也坚持不了冬泳。但人是恒温动物,远古人类经历过百万年冰河期的严酷考验,老祖宗抗严寒的优良基因仍然存在每个人体内,谁只要循序渐进地参与冬泳,就能激活它。
当水温与体温差大于15℃,全身入水就会产生冷应激。这种冷应激反应会让人体立即启动恒温与保护系统:
首先,皮肤闭锁,与皮下脂肪层共同阻断热辐射,降低热交换。研究证明,这种“保温瓶”效应是有效且牢靠的防御性机制。
其次,身体会瞬间启动自产热系统——脂肪燃烧+肌糖原无氧酵解。人体自产热能在短时间内有效抵消寒冷侵入,保证机体深层组织、大脑、内脏恒定的温度。自产热过程中,为保证血液加速循环,人体会分泌和产生多种生物活性酶来疏通全身血管和气管,以保证供血、供氧。因此,冬泳人很少有血管粥样硬化,心肺功能(包括氧交换与红血球的携氧能力)也高于人类平均水平。
其三,大脑会分泌内啡肽给身体镇痛。内啡肽与吗啡的分子式相同,但吗啡是外源性输入,是危害生命的毒品。而内啡肽是内源性产生,是“快乐物质”,能对机体产生全方位良性调节。
冬泳人能以血肉之躯抗严寒得益于高效的温控系统及保护机制,再加上常年磨炼出的意志力,短时间抗击严寒不仅不会对身体造成伤害,还大有裨益。

回复 支持 1 反对 0

使用道具 举报

498

主题

2万

回帖

4万

积分

2022年度旅游达人2013年度旅游达人

发表于 2026-1-11 17:22:29 来自手机 | 显示全部楼层
升斗小民owlet 发表于 2026-1-11 16:56
你自己看一下,我说的是什么。少用ai来回复我。新人不建议

这是我17年前(09年)给冬泳协会会员普及冬泳知识讲稿中的一部分,与AI毫无关系。你说“新人不建议”是对的,我赞同,只是觉得你说的“会很快失温”没将人的恒温能力考虑在内。
回复 支持 反对

使用道具 举报

15

主题

1764

回帖

3788

积分

发表于 2026-1-11 18:00:20 来自手机 | 显示全部楼层
漓江冬泳人 发表于 2026-1-11 17:22
这是我17年前(09年)给冬泳协会会员普及冬泳知识讲稿中的一部分,与AI毫无关系。你说“新人不建议”是对 ...

你去查一下,人在低温水中的存活时间,再说什么锁温机制。新人会知道自己能泳几分钟?失温后有什么表现?
回复 支持 反对

使用道具 举报

498

主题

2万

回帖

4万

积分

2022年度旅游达人2013年度旅游达人

发表于 2026-1-11 19:28:22 来自手机 | 显示全部楼层
升斗小民owlet 发表于 2026-1-11 18:00
你去查一下,人在低温水中的存活时间,再说什么锁温机制。新人会知道自己能泳几分钟?失温后有什么表现? ...

以下截图是我刚用手机搜索的结果。就说一条,人在2到4℃的低水温环境存活时间为1.5小时。而水温低于2℃是不建议冬泳的。老年人更是设限为6到8℃不冬泳,科学冬泳要求即便高于8℃,入水时长也设限为10到20分钟,以肢体末端不麻木发僵,出水后没有寒颤期为宜。遵循科学方法,怎么可能失温而危及生命呢?

20260111192818front2_0_206781_FnGRxW_ETXicZqG7h4Msj24KMd9S.jpg
回复 支持 反对

使用道具 举报

8

主题

12

回帖

121

积分

发表于 2026-1-11 19:35:12 | 显示全部楼层
漓江冬泳人 发表于 2026-1-11 19:28
以下截图是我刚用手机搜索的结果。就说一条,人在2到4℃的低水温环境存活时间为1.5小时。而水温低于2℃是 ...

你们其实关注的点不一样,没必要钻牛角尖
回复 支持 反对

使用道具 举报

15

主题

1764

回帖

3788

积分

发表于 2026-1-11 20:05:24 来自手机 | 显示全部楼层
漓江冬泳人 发表于 2026-1-11 19:28
以下截图是我刚用手机搜索的结果。就说一条,人在2到4℃的低水温环境存活时间为1.5小时。而水温低于2℃是 ...

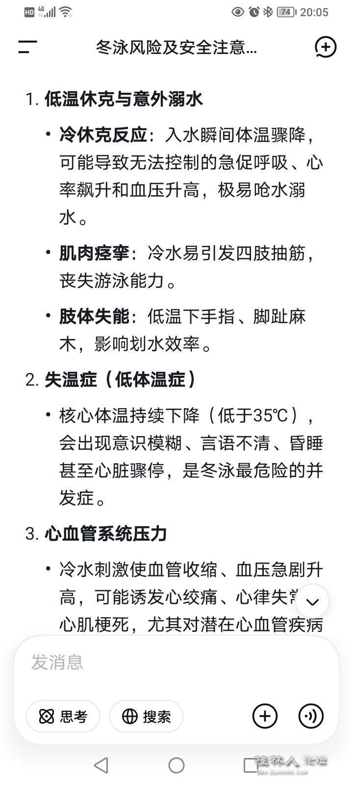
你知道什么叫风险?风险是隐患,不是结果。冬泳不是作死行为,但也存在风险,两者不矛盾。只有在充分了解风险的前提下,才能安全的活动。
20260111200521front2_0_2295335_Fin_1wpC9NiB0PHR-Mz_d26DLqOy.jpg
回复 支持 反对

使用道具 举报

15

主题

1764

回帖

3788

积分

发表于 2026-1-11 20:08:41 来自手机 | 显示全部楼层
漓江冬泳人 发表于 2026-1-11 19:28
以下截图是我刚用手机搜索的结果。就说一条,人在2到4℃的低水温环境存活时间为1.5小时。而水温低于2℃是 ...


20260111200840front2_0_2295335_FhA_HtBzmpGxOlJQD6xBx5_hVV4e.jpg
回复 支持 反对

使用道具 举报

498

主题

2万

回帖

4万

积分

2022年度旅游达人2013年度旅游达人

发表于 2026-1-11 20:10:14 来自手机 | 显示全部楼层
升斗小民owlet 发表于 2026-1-11 20:05
你知道什么叫风险?风险是隐患,不是结果。冬泳不是作死行为,但也存在风险,两者不矛盾。只有在充分了解 ...

赞同你的这些观点和搜索结果,我们不再争论不休了吧。
回复 支持 反对

使用道具 举报

1万

主题

2万

回帖

17万

积分

发表于 2026-1-11 20:24:42 来自手机 | 显示全部楼层
好久没来这里吃了
回复 支持 反对

使用道具 举报

155

主题

3188

回帖

6753

积分

 楼主| 发表于 2026-1-11 20:25:00 | 显示全部楼层
自由飞跃 发表于 2026-1-11 15:59
上中学时经常下河冬泳,曾在浅滩中抓到一条冻僵的半斤重鱼,回学校没法煮,只好丢了。 ...

恰同学少年,风华正茂
回复 支持 反对

使用道具 举报

155

主题

3188

回帖

6753

积分

 楼主| 发表于 2026-1-11 20:26:34 | 显示全部楼层
訾洲柚子林 发表于 2026-1-11 16:19
江边砌那么多房子,该死的开发商

开发商有本事
回复 支持 反对

使用道具 举报

155

主题

3188

回帖

6753

积分

 楼主| 发表于 2026-1-11 20:27:38 | 显示全部楼层
漓江冬泳人 发表于 2026-1-11 16:29
多少有些误解冬泳了。人要是不能自主产生内热,那就像烧红的铁一样,遇水就瞬间失温,谁也坚持不了冬泳。 ...

您是专家
回复 支持 反对

使用道具 举报

155

主题

3188

回帖

6753

积分

 楼主| 发表于 2026-1-11 20:30:24 | 显示全部楼层
升斗小民owlet 发表于 2026-1-11 18:00
你去查一下,人在低温水中的存活时间,再说什么锁温机制。新人会知道自己能泳几分钟?失温后有什么表现? ...

科学的分析,精辟
回复 支持 反对

使用道具 举报

155

主题

3188

回帖

6753

积分

 楼主| 发表于 2026-1-11 20:34:40 | 显示全部楼层
漓江冬泳人 发表于 2026-1-11 19:28
以下截图是我刚用手机搜索的结果。就说一条,人在2到4℃的低水温环境存活时间为1.5小时。而水温低于2℃是 ...

战斗民族俄罗斯人敢零下30度跳入冰窟,靠伏特加和牛排
回复 支持 反对

使用道具 举报

155

主题

3188

回帖

6753

积分

 楼主| 发表于 2026-1-11 20:36:04 | 显示全部楼层
回复 支持 反对

使用道具 举报

您需要登录后才可以回帖 登录 | 注册

本版积分规则

关于我们|广告合作|网站客服|小黑屋|法律声明| 桂林生活网

桂林生活网(Guilinlife.com)版权所有

Powered by Discuz! ( 桂B2-20040001 )

快速回复 返回顶部 返回列表 桂林生活网小程序