查看: 23060|回复: 22

[新闻爆料] 关于贷款,我让ai大致算了一下,商贷可能比公积金贷款还划算

[复制链接]

2

主题

176

回帖

1467

积分

发表于 2024-2-26 15:32:21 | 显示全部楼层 |阅读模式
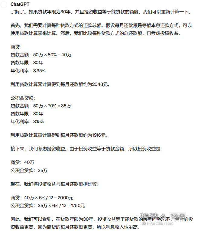
假设我的投资收益年化我 6%,我需要购买50万的房。商贷贷款8成,年化利率为3.35%。公积金贷款7成,年化利率为3.15%。我应该选择商贷还是公积金。

截图202402261501071819.png

2

主题

176

回帖

1467

积分

 楼主| 发表于 2024-2-26 15:37:55 | 显示全部楼层
ai还是不太灵光,但是大体能给个思路。

如果投资收益差大于还款差选商贷,反之选公积金
回复 支持 反对

使用道具 举报

1万

主题

2万

回帖

17万

积分

发表于 2024-2-26 20:04:06 | 显示全部楼层
回复

使用道具 举报

5

主题

293

回帖

3213

积分

发表于 2024-2-26 20:35:55 | 显示全部楼层
问题是现在哪里找得到6%的收益,还要保证稳定30年
回复 支持 反对

使用道具 举报

9

主题

879

回帖

8583

积分

发表于 2024-2-26 20:57:52 | 显示全部楼层
我有个朋友想了解一下怎么样实现年化6%的收益率
回复 支持 反对

使用道具 举报

0

主题

2368

回帖

1万

积分

发表于 2024-2-26 22:13:36 来自手机 | 显示全部楼层
公积金利率是恒定的这么低,但是商贷有可能涨
回复 支持 反对

使用道具 举报

2

主题

176

回帖

1467

积分

 楼主| 发表于 2024-2-27 08:52:07 | 显示全部楼层
zhaorumoul1 发表于 2024-2-26 22:13
公积金利率是恒定的这么低,但是商贷有可能涨

这个好像可以选固定或者LPR
回复 支持 反对

使用道具 举报

2

主题

176

回帖

1467

积分

 楼主| 发表于 2024-2-27 08:55:18 | 显示全部楼层
未末人 发表于 2024-2-26 20:35
问题是现在哪里找得到6%的收益,还要保证稳定30年

百分百稳定的肯定没有,不然银行怎么赚钱。如果存银行可以把通胀的负收益算进去
回复 支持 反对

使用道具 举报

2

主题

176

回帖

1467

积分

 楼主| 发表于 2024-2-27 09:00:27 | 显示全部楼层
怪物杀手 发表于 2024-2-26 20:57
我有个朋友想了解一下怎么样实现年化6%的收益率

仅供参考,不要赚认知以外的钱。老实存银行理财也比较保险。

仅供参考,不要赚认知以外的钱。老实存银行理财也比较保险。

6%是我大致估的。以前我敢估10%。

仅供参考,不要赚认知以外的钱。老实存银行理财也比较保险。


回复 支持 反对

使用道具 举报

19

主题

6094

回帖

1万

积分

发表于 2024-2-27 09:01:43 | 显示全部楼层
怪物杀手 发表于 2024-2-26 20:57
我有个朋友想了解一下怎么样实现年化6%的收益率

中低风险的理财基金 有6%的收益 ,各个网上银行都可以买到。
回复 支持 反对

使用道具 举报

0

主题

1万

回帖

2万

积分

发表于 2024-2-27 09:21:33 | 显示全部楼层
现在都是浮动利率吧,前几年过渡期可以自行选择固定还是浮动
回复 支持 反对

使用道具 举报

1086

主题

9万

回帖

12万

积分

发表于 2024-2-27 09:32:22 | 显示全部楼层
呵呵..............
回复

使用道具 举报

80

主题

3751

回帖

1万

积分

发表于 2024-2-27 10:01:28 | 显示全部楼层
edison1075 发表于 2024-2-27 09:01
中低风险的理财基金 有6%的收益 ,各个网上银行都可以买到。

你想多了。。。。。怎么可能
回复 支持 反对

使用道具 举报

1万

主题

2万

回帖

17万

积分

发表于 2024-2-27 11:03:53 来自手机 | 显示全部楼层
回复 支持 反对

使用道具 举报

19

主题

6094

回帖

1万

积分

发表于 2024-2-27 11:35:09 | 显示全部楼层
海景 发表于 2024-2-27 10:01
你想多了。。。。。怎么可能

肯定有, 只能和基金挂钩 ,因为会随市场波动 年化6%多的是产品选,  以前理财年化 6-10%的多的是 只不过这个市场有点乱,因为产品太多了 所以现在银行也不推荐你去买,因为国家新规出台 银行不能有高收益理财产品 ,银行会推荐你去买2%的结构性存款
回复 支持 反对

使用道具 举报

83

主题

569

回帖

3348

积分

发表于 2024-2-27 12:46:17 | 显示全部楼层
小老百姓一直觉得公积金划算
回复 支持 反对

使用道具 举报

198

主题

1831

回帖

2万

积分

发表于 2024-2-27 15:39:32 来自手机 | 显示全部楼层
不可能的事,AI有问题
回复 支持 反对

使用道具 举报

150

主题

1085

回帖

7557

积分

发表于 2024-2-27 19:25:10 来自手机 | 显示全部楼层
投资收益都是6%每年,但基数不一样,商贷40万,公积金35万。怎么好比较收益的绝对值呢?不如商贷400万,这样月收益有2万,更高点。在桂林可以蛮好过日子了。你看可好?
回复 支持 反对

使用道具 举报

0

主题

2368

回帖

1万

积分

发表于 2024-2-27 20:22:27 来自手机 | 显示全部楼层
其如有别离 发表于 2024-02-27 08:52
这个好像可以选固定或者LPR

你这样算还有个不可比性,公积金不给你贷那么久,按你的公积金收入来算的
回复 支持 反对

使用道具 举报

2

主题

176

回帖

1467

积分

 楼主| 发表于 2024-2-28 10:05:19 | 显示全部楼层
补充说一下,公式搞错了
房贷年利率不等于年化收益率(年利率和年化利率是不同的东西)
实际上银行贷款出去的年化收益率,是高于房贷利率的

我大致算出银行的年化收益率是6.4%,有没有大神指教。
回复 支持 反对

使用道具 举报

您需要登录后才可以回帖 登录 | 注册

本版积分规则

关于我们|广告合作|网站客服|小黑屋|法律声明| 桂林生活网

桂林生活网(Guilinlife.com)版权所有

Powered by Discuz! ( 桂B2-20040001 )

快速回复 返回顶部 返回列表 桂林生活网小程序