查看: 26721|回复: 43

[本地杂谈] 临桂区学子什么时候才真正融入桂林

[复制链接]

144

主题

1万

回帖

3万

积分

发表于 2024-4-28 21:20:57 | 显示全部楼层 |阅读模式
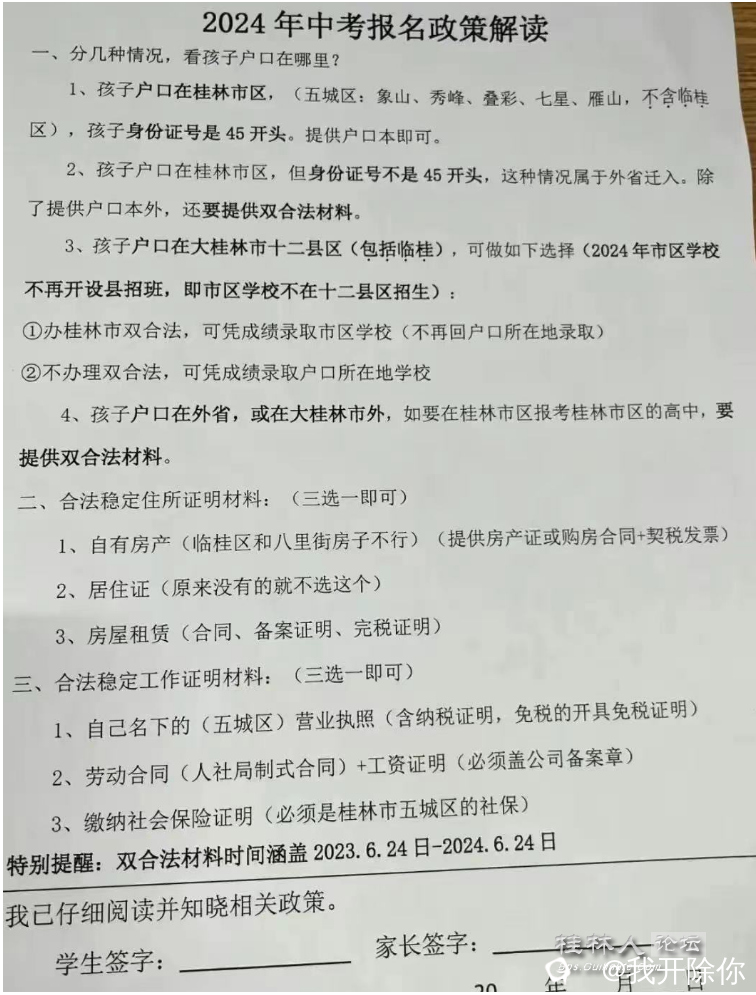
临桂虽然划为城区了,但入学还是按县城对待。

截图202404282120526326.png

4

主题

4630

回帖

2万

积分

发表于 2024-4-28 23:27:25 来自手机 | 显示全部楼层
能融入的时候
回复 支持 1 反对 0

使用道具 举报

2

主题

176

回帖

1467

积分

发表于 2024-4-29 08:34:07 | 显示全部楼层
户口在桂林,  小学在临桂,能正常来桂林读中学吗?
回复 支持 反对

使用道具 举报

5

主题

3514

回帖

1万

积分

发表于 2024-4-29 09:02:15 | 显示全部楼层
其如有别离 发表于 2024-4-29 08:34
户口在桂林,  小学在临桂,能正常来桂林读中学吗?

上面不是写了吗?只要小孩户口是桂林市区(五城区)的而且身份证是45开头(广西的)的即可。
回复 支持 反对

使用道具 举报

5

主题

3514

回帖

1万

积分

发表于 2024-4-29 09:03:32 | 显示全部楼层
桂林市不给招县招生那十八中就是灭顶之灾了
回复 支持 反对

使用道具 举报

5

主题

176

回帖

936

积分

发表于 2024-4-29 09:26:12 | 显示全部楼层
你知道桂林为什发展不起来嘛?其他城市很多,就身边的柳州,柳江国务院一批复当年挂牌当年教育同城化,而桂林10年都不行,这种这么简单的壁垒都破解不了,你信桂林能办成什么事?
回复 支持 5 反对 0

使用道具 举报

1万

主题

2万

回帖

17万

积分

发表于 2024-4-29 09:32:19 来自手机 | 显示全部楼层
回复

使用道具 举报

1171

主题

2199

回帖

2万

积分

发表于 2024-4-29 09:34:41 来自手机 | 显示全部楼层
新区教育医疗柳州1年解决,桂林10年不能解决,继续画饼没有人信了
回复 支持 1 反对 0

使用道具 举报

2

主题

176

回帖

1467

积分

发表于 2024-4-29 10:09:16 | 显示全部楼层
会跳舞的大象 发表于 2024-4-29 09:02
上面不是写了吗?只要小孩户口是桂林市区(五城区)的而且身份证是45开头(广西的)的即可。

这个文件,和我看的市区学校招生文件写的不一样。
回复 支持 反对

使用道具 举报

41

主题

3091

回帖

1万

积分

发表于 2024-4-29 10:13:47 | 显示全部楼层
临桂和八里街房子户口,与我灌阳一样的待遇,哈哈哈。
回复 支持 反对

使用道具 举报

26

主题

2万

回帖

3万

积分

发表于 2024-4-29 10:16:07 | 显示全部楼层
教育要均衡发展,没得办法
回复 支持 反对

使用道具 举报

0

主题

1万

回帖

2万

积分

发表于 2024-4-29 10:29:00 | 显示全部楼层
桂中现在高中部都迁到临桂区了,算什么性质的学校,对临桂区学生来说算不算“户口所在地学校”
回复 支持 反对

使用道具 举报

37

主题

3617

回帖

1万

积分

发表于 2024-4-29 10:38:00 | 显示全部楼层
桂林话讲标准后
回复 支持 反对

使用道具 举报

139

主题

1万

回帖

2万

积分

发表于 2024-4-29 10:47:37 | 显示全部楼层
老问题,也是小问题,就是解决不了
回复 支持 反对

使用道具 举报

32

主题

359

回帖

3005

积分

发表于 2024-4-29 11:00:39 | 显示全部楼层
桂林发展不起来是有原因的,市政府都在临桂,反而临桂的生源不能报市区中学。小集团利益化,没有长远眼光,注定落后。
回复 支持 2 反对 0

使用道具 举报

57

主题

930

回帖

7326

积分

发表于 2024-4-29 11:08:10 | 显示全部楼层
鱼和熊掌不能兼得,要是什么优势都给临桂占完了,老城区那不是彻底崩盘了。
回复 支持 反对

使用道具 举报

97

主题

2401

回帖

7406

积分

发表于 2024-4-29 11:12:55 来自手机 | 显示全部楼层
去临桂新区买房的终于知道被骗,临桂新区概念炒作了15年可以休已
回复 支持 反对

使用道具 举报

0

主题

1万

回帖

2万

积分

发表于 2024-4-29 11:26:39 | 显示全部楼层
其如有别离 发表于 2024-4-29 10:09
这个文件,和我看的市区学校招生文件写的不一样。

这个并不是招生文件,可能是某个学校自己写的一个说明,算是对招生政策的解释,可能有些地方没有按文件原文来写所以不一样
回复 支持 反对

使用道具 举报

5

主题

3514

回帖

1万

积分

发表于 2024-4-29 11:59:54 | 显示全部楼层
喜喜喜喜 发表于 2024-4-29 10:29
桂中现在高中部都迁到临桂区了,算什么性质的学校,对临桂区学生来说算不算“户口所在地学校”

当然不算,又不是大学要迁户口。
回复 支持 反对

使用道具 举报

5

主题

3514

回帖

1万

积分

发表于 2024-4-29 12:02:35 | 显示全部楼层
2015年5月25日,临桂正式挂牌撤县设区,到明年就满10年了,到时临桂就转正并入桂林市区了。
回复 支持 1 反对 0

使用道具 举报

您需要登录后才可以回帖 登录 | 注册

本版积分规则

关于我们|广告合作|网站客服|小黑屋|法律声明|论坛APP|触屏版| 桂林生活网

桂林生活网(Guilinlife.com)版权所有

Powered by Discuz! ( 桂B2-20040001 )

快速回复 返回顶部 返回列表 桂林人论坛客户端