查看: 4820|回复: 4

[新闻爆料] 2025年桂林市区小升初招生方案

[复制链接]

17

主题

167

回帖

952

积分

发表于 2025-5-29 15:46:06 来自手机 | 显示全部楼层 |阅读模式

 

 

17

主题

167

回帖

952

积分

 楼主| 发表于 2025-5-29 15:53:56 来自手机 | 显示全部楼层

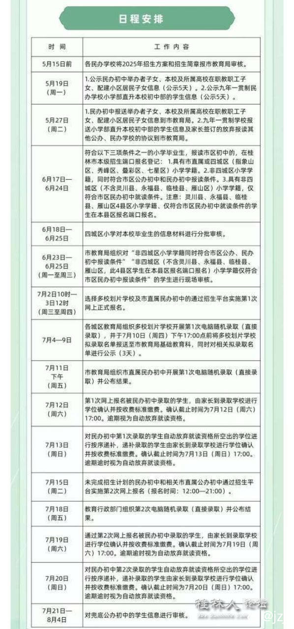
20250529155355front2_0_2294685_FvJnX8436xf7NJ7TkvwGJNM8k9j8.jpg
回复 支持 反对

使用道具 举报

4

主题

1589

回帖

7031

积分

发表于 2025-5-29 17:52:19 | 显示全部楼层
又到了紧张的时候了,时间过得真快。
回复 支持 反对

使用道具 举报

1880

主题

2万

回帖

21万

积分

2022年度摄影达人2022年度旅游达人2022年度活跃网友2021年度摄影达人2021年度旅游达人2021年度活跃网友2020年度旅游达人2020年度爆料达人

发表于 2025-5-30 08:33:06 来自手机 | 显示全部楼层
回复

使用道具 举报

17

主题

167

回帖

952

积分

 楼主| 发表于 2025-5-30 11:20:34 来自手机 | 显示全部楼层
回复 支持 反对

使用道具 举报

您需要登录后才可以回帖 登录 | 注册

本版积分规则

关于我们|广告合作|网站客服|小黑屋|法律声明|论坛APP|触屏版| 桂林生活网

桂林生活网(Guilinlife.com)版权所有

Powered by Discuz! ( 桂B2-20040001 )

快速回复 返回顶部 返回列表 桂林人论坛客户端