查看: 2914|回复: 15

[本地杂谈] 今天没事清理存档的各种资料,无意中翻出17年十一中入学须知

[复制链接]

53

主题

1666

回帖

1万

积分

 楼主| 发表于 2026-3-25 11:01:08 | 显示全部楼层 |阅读模式
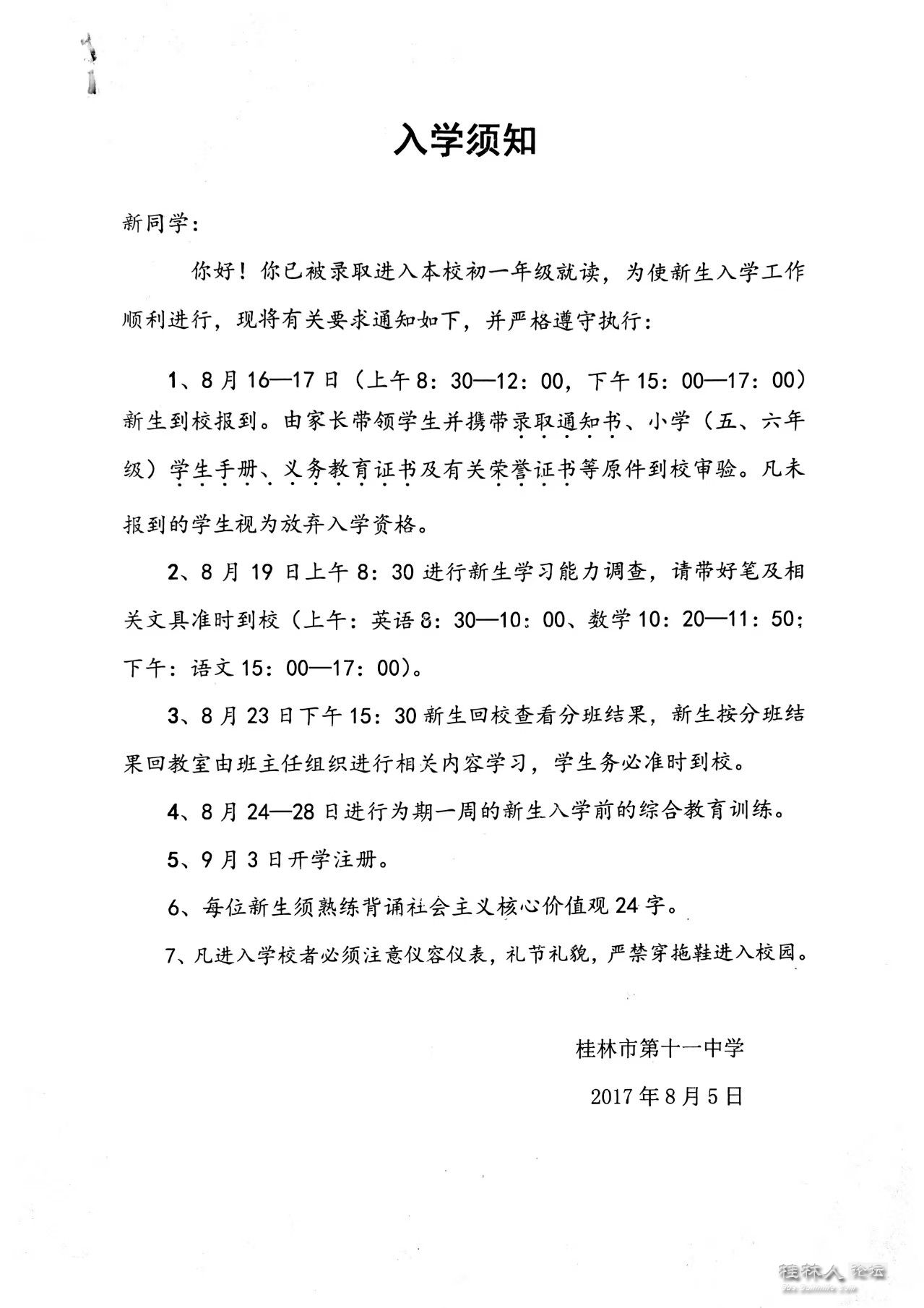
无意中翻出17年十一中入学须知,感受良多,转眼差不多十年啦
微信图片_20260325105812_1_21.jpg
微信图片_20260325105813_2_21.jpg

10

主题

2万

回帖

5万

积分

发表于 2026-3-25 11:34:44 | 显示全部楼层
要求还蛮严格
回复 支持 反对

使用道具 举报

992

主题

4万

回帖

25万

积分

2022年度活跃网友2021年度爆料达人2021年度美食达人2020年度美食达人

发表于 2026-3-25 12:15:37 来自手机 | 显示全部楼层
高材生。
回复

使用道具 举报

24

主题

961

回帖

5603

积分

发表于 2026-3-25 12:48:29 | 显示全部楼层
那你现在大学毕业了呀,祝贺
回复 支持 反对

使用道具 举报

53

主题

1666

回帖

1万

积分

 楼主| 发表于 2026-3-25 13:51:03 来自手机 | 显示全部楼层
syl200707 发表于 2026-3-25 12:48
那你现在大学毕业了呀,祝贺

我家小主的初中入学须知
回复 支持 反对

使用道具 举报

53

主题

1666

回帖

1万

积分

 楼主| 发表于 2026-3-25 13:51:26 来自手机 | 显示全部楼层
回复 支持 反对

使用道具 举报

53

主题

1666

回帖

1万

积分

 楼主| 发表于 2026-3-25 13:53:53 来自手机 | 显示全部楼层

初中凑合算得上,高中开始就算不上了,高手太多强中自有强中手大学就更加算不上
回复 支持 反对

使用道具 举报

26

主题

2万

回帖

3万

积分

发表于 2026-3-25 19:27:01 | 显示全部楼层
要读研究生才有用
回复 支持 反对

使用道具 举报

53

主题

1666

回帖

1万

积分

 楼主| 发表于 2026-3-25 21:19:47 | 显示全部楼层
相思江 发表于 2026-3-25 19:27
要读研究生才有用

读到哪算哪吧,反正也不需要他赚钱反哺,只要他喜欢+开心就行,家里都无条件支持他去做
回复 支持 1 反对 0

使用道具 举报

89

主题

5653

回帖

8724

积分

发表于 2026-3-26 10:09:27 | 显示全部楼层
回复

使用道具 举报

110

主题

2万

回帖

4万

积分

发表于 2026-3-26 15:57:37 | 显示全部楼层
回复 支持 反对

使用道具 举报

110

主题

2万

回帖

4万

积分

发表于 2026-3-26 16:14:16 | 显示全部楼层
glylad 发表于 2026-3-25 21:19
读到哪算哪吧,反正也不需要他赚钱反哺,只要他喜欢+开心就行,家里都无条件支持他去做 ...

你家庭条件好,孩子可以谈理想。但是其他寒门子弟就只能先谈生存。
回复 支持 反对

使用道具 举报

108

主题

2万

回帖

5万

积分

发表于 2026-3-26 16:24:12 | 显示全部楼层
六十多年前,收到桂中的入学通知,里面有一条现在记忆犹新:“大便纸应当携带柔软易化的纸……”
回复 支持 反对

使用道具 举报

53

主题

1666

回帖

1万

积分

 楼主| 发表于 2026-3-26 21:39:38 | 显示全部楼层
被截止的时间 发表于 2026-3-26 16:14
你家庭条件好,孩子可以谈理想。但是其他寒门子弟就只能先谈生存。

不讲这种的,你我他都是社会主义接班银
回复 支持 反对

使用道具 举报

53

主题

1666

回帖

1万

积分

 楼主| 发表于 2026-3-26 21:43:01 | 显示全部楼层

我们就不算家庭条件好了,家庭条件好的都在私立,我们全程公办出来的,妥妥滴工薪阶层
回复 支持 反对

使用道具 举报

10

主题

3万

回帖

4万

积分

发表于 2026-3-29 14:32:29 | 显示全部楼层
回复

使用道具 举报

您需要登录后才可以回帖 登录 | 注册

本版积分规则

关于我们|广告合作|网站客服|小黑屋|法律声明| 桂林生活网

桂林生活网(Guilinlife.com)版权所有

Powered by Discuz! ( 桂B2-20040001 )

快速回复 返回顶部 返回列表 桂林生活网小程序