查看: 9756|回复: 15

[新闻爆料] 年纪轻轻怎么会有这个症状?

[复制链接]

44

主题

36

回帖

662

积分

发表于 2024-8-26 10:38:58 来自手机 | 显示全部楼层 |阅读模式

孩子才15岁

尿酸值就“爆表”了

飙到755μmol/L,高出正常值近一倍

家长们注意!这绝不是个例!

▲显微镜下的尿酸结晶

 

最近浙江有医院发现以往中老年人“专属”的尿酸高逐渐在初高中学生等群体中变得常见

近段时间,丽水市中心医院医学检验中心副主任技师徐冬梅在审核生化检验结果时,发现青少年尿酸偏高的情况变得常见。以最近一天为例,她数了一下,一共有16名青少年尿酸检验结果偏高!

 

“在很多人的观念里,尿酸高的患者大都是中老年人。”徐冬梅表示,近年来,她发现青少年尿酸偏高的现象越来越普遍了。她表示,正常情况下,人体的尿酸正常值在420μmol/L以下,超过这个值,就属于高尿酸血症了。

 

“10后”已经开始痛风了

“以前都是中老年人

现在年轻人能占一半”

 

类似的情况也不少。今年4月初,杭州14岁的初中生小木(化名),在吃完火锅后,大脚趾突然剧烈疼痛到无法走路,吃了止疼药也止不住,被父母用轮椅推到浙江医院三墩院区,医生诊断为“痛风”。

 

小木惊讶不已,“痛风”不是中老年人的“专利”吗?怎么会盯上他这个“10后”?

 

浙江医院风湿免疫科黄艳医师为他解开了谜团:“痛风”与他不注意控制体重 、饮料当水喝、吃肉多、运动少、熬夜等不良生活习惯有直接关系。

 

原来,平日里,小木是爷爷奶奶宠、姥爷姥姥疼,每顿饭都不离肉,不喜欢喝水,饮料瓶更是不离手。想着孩子要中考学习压力大,让他想吃啥就吃啥,身体虽然胖了点儿,不生病不耽误学习就行,父母也没有过多干预,直到这次“痛风”发作。

 

黄艳表示,随着人们生活水平的提高和饮食结构的改变,高尿酸已成为继高血压、高血糖、高血脂之后威胁健康的第四大危险因素,而且有明显的年轻化趋势。“以前来门诊就诊的痛风患者基本都是中老年人,现在年轻人能占到一半,小木是我接诊过最小的患者。”

 

什么是高尿酸血症

有什么危害该如何预防一起来了解

 

什么是高尿酸血症?

高尿酸血症(HUA)是指在正常嘌呤饮食状态下,非同日两次空腹血尿酸水平高于420μmol/L(无论男女)。尿酸升高有哪些危害?

 

 

01痛风

尿酸盐结晶如果在关节腔内沉积,可引发痛风性关节炎,导致关节红肿、疼痛、变形等。

 

02肾脏损害

尿酸盐结晶在肾脏沉积,引起肾结石、肾功能损害等,严重时甚至可能导致肾衰竭。

 

03心血管疾病

高尿酸血症与心血管疾病的发生风险密切相关,如高血压、冠心病、脑卒中等。青少年

 

高尿酸是怎么产生的?

 

01不健康的饮食习惯

长期过量摄入各种高蛋白食品如鸡、鸭、鱼、牛、羊肉、海鲜,以及五花八门的零食、烧烤等高嘌呤食物,会导致高尿酸血症。同时,饮用各种各样的奶茶、碳酸饮料、高糖分饮品会促进尿酸的重吸收,不利于其分泌与排泄。更有甚者直接把饮料当水喝,饮水减少,尿液高度浓缩,不利于尿酸的排泄。

 

02不良的生活作息

电子产品已成为当代年轻人的必需品,上网成瘾,长期熬夜加上缺乏运动,会导致机体代谢紊乱,易出现高尿酸血症。同时长期的熬夜会使得人体自主神经调节紊乱,也会引起体内尿酸排泄减少,血尿酸值自然而然就会升高。

 

03未控制体重,过度肥胖

有研究报道,体重肥胖的人尿酸值都会高于参考值,而且越胖的人尿酸值也会越高。高

 

尿酸血症与痛风人群饮食上要注意什么。

 

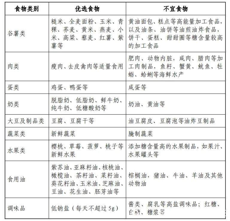
一、痛风急性发作期严格限制嘌呤摄入,慢性期患者每日可适量摄入较高嘌呤的肉类等动物性食物,每天不超过120克,肉类在烹饪时可以选择煮后弃汤。

 

二、限制果糖含量较高的加工食品,如含糖饮料、奶茶、果脯蜜饯等。

 

三、痛风患者要多喝水,每日摄入量应维持在2000—3000毫升。保证每天都有一定的尿量,使尿酸稀释,从而促进尿酸排出。

总之青少年尿酸高要记得

“管好嘴,迈开腿,多喝水,常坚持”

让高尿酸血症远离我们!

 

来源 :宁波晚报,掌桂亲子圈综合编辑

 

44

主题

36

回帖

662

积分

 楼主| 发表于 2024-8-26 10:39:50 来自手机 | 显示全部楼层
扫描公众号二维码,关注“掌桂亲子圈”可了解更多资讯内容
20240826103948front2_0_2291869_FoGUF_C6b3NW313_KF5XPiUW1Ku9.jpg
回复 支持 1 反对 0

使用道具 举报

23

主题

2508

回帖

1万

积分

发表于 2024-8-26 11:42:19 | 显示全部楼层
我的痛点缘起:4个生蚝
回复 支持 2 反对 0

使用道具 举报

0

主题

1177

回帖

1万

积分

发表于 2024-8-26 15:17:42 | 显示全部楼层
高嘌呤食物来源中还有个大家忽视的调味料配料表常客——呈味核苷酸二钠
回复 支持 1 反对 0

使用道具 举报

60

主题

2717

回帖

1万

积分

发表于 2024-8-26 17:53:59 | 显示全部楼层
saberbeen 发表于 2024-8-26 15:17
高嘌呤食物来源中还有个大家忽视的调味料配料表常客——呈味核苷酸二钠

呈味核苷酸二钠是一种有机物,化学式为C10H11N4Na2O8P·x H2O。无色至白色结晶,或白色结晶性粉末,含约7.5分子结晶水,不吸湿,40℃开始失去结晶水,120℃以上成无水物。由酵母所得核酸分解、分离制得;或由发酵法制取 ,与谷氨酸钠合用有显著的协同作用,鲜度大增。溶于水,微溶于乙醇和乙醚。
回复 支持 反对

使用道具 举报

5

主题

616

回帖

1万

积分

发表于 2024-8-26 18:08:55 来自手机 | 显示全部楼层
老年病年轻化
回复 支持 1 反对 0

使用道具 举报

108

主题

2万

回帖

4万

积分

发表于 2024-8-26 20:19:58 | 显示全部楼层
少喝啤酒,少喝汽水。
回复 支持 1 反对 0

使用道具 举报

26

主题

2万

回帖

3万

积分

发表于 2024-8-26 21:38:31 | 显示全部楼层
现在的食品安全问题,令人担忧
回复 支持 2 反对 0

使用道具 举报

18

主题

2895

回帖

6848

积分

发表于 2024-8-26 21:53:51 来自手机 | 显示全部楼层
控制饮食就会降下来
回复 支持 反对

使用道具 举报

41

主题

2779

回帖

9715

积分

发表于 2024-8-26 22:09:18 | 显示全部楼层
相思江 发表于 2024-8-26 21:38
现在的食品安全问题,令人担忧

  通风俗称“富贵病”,而不是挨中毒。所以你讲的 食品安全问题 和这个帖子的尿酸高好像没有什么关系。
上面挨尿酸高的很明显就是吃得太好,而不是吃得太毒。
回复 支持 1 反对 0

使用道具 举报

0

主题

1289

回帖

5685

积分

发表于 2024-8-26 23:24:46 来自手机 | 显示全部楼层
每天上菜太丰富了,太丰富了,平时又缺乏锻炼。
注意下饮食,合理搭配营养,坚持运动,健康成长。
回复 支持 1 反对 0

使用道具 举报

1万

主题

2万

回帖

17万

积分

发表于 2024-8-27 00:26:13 来自手机 | 显示全部楼层
痛风说好听一点,就是富贵病,吃出来的病,几岁都有尿酸高,何况你十五岁。。。
你有空自己去任何一个三甲医院的风湿免疫科病房看一看,总有几个你这种年纪的小孩住院,包括该科室的,红斑狼疮。。。
现在任何病,包括癌症和艾滋,已经不分年龄,见怪不怪了
回复 支持 反对

使用道具 举报

220

主题

1740

回帖

2万

积分

发表于 2024-8-27 08:48:31 来自手机 | 显示全部楼层
海鲜吃多了,一般沿海地区得通风比较多
回复 支持 反对

使用道具 举报

0

主题

1709

回帖

1万

积分

发表于 2024-8-27 13:20:10 | 显示全部楼层
食品安全问题
回复 支持 反对

使用道具 举报

116

主题

9464

回帖

4万

积分

发表于 2024-8-28 10:17:02 | 显示全部楼层
主要原因可能不在于吃了含嘌呤高的食物
回复 支持 反对

使用道具 举报

83

主题

7186

回帖

2万

积分

发表于 2024-8-28 15:07:39 | 显示全部楼层
输入多且偏,输出少。
回复 支持 反对

使用道具 举报

您需要登录后才可以回帖 登录 | 注册

本版积分规则

关于我们|广告合作|网站客服|小黑屋|法律声明|论坛APP|触屏版| 桂林生活网

桂林生活网(Guilinlife.com)版权所有

Powered by Discuz! ( 桂B2-20040001 )

快速回复 返回顶部 返回列表 桂林人论坛客户端