楼主: 一座金山

[本地杂谈] 各位大佬帮看看,上什么大学好?

[复制链接]

21

主题

5613

回帖

2万

积分

 楼主| 发表于 2024-6-8 15:45:05 | 显示全部楼层
小沙糖桔 发表于 2024-6-7 19:59
先告诉我数学物理多少分,这才是最关键点

物理成绩一直不错,能考85/100左右。
回复 支持 反对

使用道具 举报

21

主题

5613

回帖

2万

积分

 楼主| 发表于 2024-6-8 15:45:54 | 显示全部楼层
城市农白 发表于 2024-6-7 18:35
是外省的211,不含什么广西大学,贵州大学,新石河子大学之类的省属照顾性质的211。

这个建议很重要!
回复 支持 反对

使用道具 举报

21

主题

5613

回帖

2万

积分

 楼主| 发表于 2024-6-8 15:46:57 | 显示全部楼层

在考虑范围内!
回复 支持 反对

使用道具 举报

21

主题

5613

回帖

2万

积分

 楼主| 发表于 2024-6-8 15:48:00 | 显示全部楼层
Lxz 发表于 2024-6-7 21:10
读计算机专业吧,好就业

意见珍贵!
回复 支持 反对

使用道具 举报

21

主题

5613

回帖

2万

积分

 楼主| 发表于 2024-6-8 15:49:18 | 显示全部楼层
城市农白 发表于 2024-6-7 17:28
模拟考排名是以考试裸分排名,没有贫困、边境县和少数民族照顾分,加上那些分,名次会后退2000名。
8000名 ...

参考了往年位次了的!
回复 支持 反对

使用道具 举报

21

主题

5613

回帖

2万

积分

 楼主| 发表于 2024-6-8 15:50:20 | 显示全部楼层
喜喜喜喜 发表于 2024-6-7 16:39
喜欢电子,计算机方面,590分桂电应该可以随便选专业了

桂电应该随便进去了。。。
回复 支持 反对

使用道具 举报

60

主题

2717

回帖

1万

积分

发表于 2024-6-8 16:47:05 | 显示全部楼层
一座金山 发表于 2024-6-8 15:32
找雪峰要花好多钱的。。。

怕啥,之前百多万都花了,还差这点,没找对人问,报错了岂不更亏?
回复 支持 反对

使用道具 举报

5

主题

3514

回帖

1万

积分

发表于 2024-6-8 16:57:32 来自手机 | 显示全部楼层
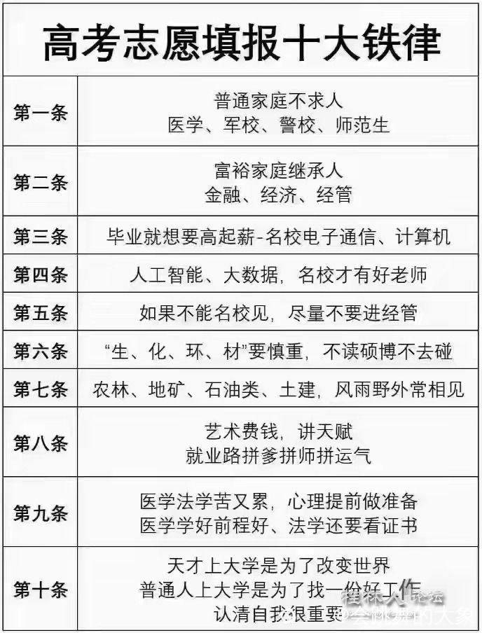
这个比较靠谱
df97aad96ad980d1f8c4e4006114258f.jpg
回复 支持 反对

使用道具 举报

152

主题

1896

回帖

1万

积分

发表于 2024-6-8 16:58:33 来自手机 | 显示全部楼层
秧田 发表于 2024-6-8 16:47
怕啥,之前百多万都花了,还差这点,没找对人问,报错了岂不更亏?

是的,总桂林
回复 支持 反对

使用道具 举报

4

主题

89

回帖

6786

积分

发表于 2024-6-8 16:59:03 | 显示全部楼层
这分数可选的211蛮多的!选首选哈工程,估计80-90%专业都可以选。武汉理工、上海大学热门专业可能够不到。
回复 支持 反对

使用道具 举报

152

主题

1896

回帖

1万

积分

发表于 2024-6-8 17:02:21 来自手机 | 显示全部楼层
秧田 发表于 2024-6-8 16:47
怕啥,之前百多万都花了,还差这点,没找对人问,报错了岂不更亏?

是的,在桂林从小学读到高中,全是私立的话,是需要百万的,不差这一万,但这一万,就能选到好学校?好专业吗?最后学出来,连工作都找不到,亏大了。
回复 支持 反对

使用道具 举报

4

主题

7071

回帖

1万

积分

发表于 2024-6-8 17:04:41 来自手机 | 显示全部楼层
上海大学不是先不分专业,先社区学院,一年后才选专业吗?
回复 支持 反对

使用道具 举报

4

主题

7071

回帖

1万

积分

发表于 2024-6-8 19:42:25 来自手机 | 显示全部楼层
我个人的经验是大学学理科纯理论和电子、通讯、AI技术,以出国为目标,否则就是打螺丝的命。以留在国内工作,则选择公务、部队、公安、政法,石油、电力、烟草、高端投资、医药,资源类的相关专业。
回复 支持 反对

使用道具 举报

4

主题

7071

回帖

1万

积分

发表于 2024-6-8 20:27:53 来自手机 | 显示全部楼层
我没查到1978年广西录取人数,查到了广西1979年理科录取人数接近3400人。
理科4000名以后放到40年前,连大学门都摸不到。而广西现在是4000名以前是985,40前的中专生现在可上985,想想40年前考大学多么不易。
回复 支持 反对

使用道具 举报

26

主题

2万

回帖

3万

积分

发表于 2024-6-8 21:06:08 | 显示全部楼层

凡事具有两面,有利有弊。
回复 支持 反对

使用道具 举报

26

主题

2万

回帖

3万

积分

发表于 2024-6-8 21:08:47 | 显示全部楼层

..............
回复 支持 反对

使用道具 举报

171

主题

6050

回帖

1万

积分

发表于 2024-6-9 00:15:08 来自手机 | 显示全部楼层
矩步接武 发表于 2024-6-7 16:59
桂电,深大

深坑 深大的分可以上中南了  590左右  冲一冲211电子类专业  
回复 支持 反对

使用道具 举报

171

主题

6050

回帖

1万

积分

发表于 2024-6-9 00:16:03 来自手机 | 显示全部楼层
城市农白 发表于 2024-6-7 18:35
是外省的211,不含什么广西大学,贵州大学,新石河子大学之类的省属照顾性质的211。

590  可选择的211还是很多的  广西的分数线很低  610 620可以选985了
回复 支持 反对

使用道具 举报

44

主题

1529

回帖

1万

积分

发表于 2024-6-9 08:56:04 来自手机 | 显示全部楼层
吉林大学车辆工程去年广西专业线604分,国内基本无出其左右的存在。211的话去合工大车辆工程,也是蛮牛的学校
回复 支持 反对

使用道具 举报

4

主题

7071

回帖

1万

积分

发表于 2024-6-9 09:24:02 来自手机 | 显示全部楼层
头白不出门 发表于 2024-6-9 00:15
深坑 深大的分可以上中南了  590左右  冲一冲211电子类专业

网上的志愿指导说,前20年是房地产,现在往后10年是汽车。
电子类台湾太厉害了,而且台湾电子产业链又太完整了,几乎无法撼动,目前台湾的电子类企业都在撤退,富士苹果撤了,上海最大的笔记本电脑企业和硕撤了。在国内学电子类,留在国内工作,又进不了外企,电子类前途堪忧。
回复 支持 反对

使用道具 举报

您需要登录后才可以回帖 登录 | 注册

本版积分规则

关于我们|广告合作|网站客服|小黑屋|法律声明|论坛APP|触屏版| 桂林生活网

桂林生活网(Guilinlife.com)版权所有

Powered by Discuz! ( 桂B2-20040001 )

快速回复 返回顶部 返回列表 桂林人论坛客户端